宇都宮市・鹿沼市近辺での
『 カウンセリング & 伴走型ソーシャルサポート
一般社団法人 福祉コラボちむぐくる

とちぎ家族相談室

〒322-0021 栃木県鹿沼市上野町137-3

JR日光線・鹿沼駅から徒歩3分(JR宇都宮駅から2駅目です)

わたしたちは
ひとりぼっちじゃない。

電話受付は,休室日(月に1,2回程度)を除く
毎日(平日・土日祝)9:00-21:30です.

お問合せ・ご相談はこちらへ

090-7243-2484

2025(令和7)年11月の休室日・お知らせ

2025(令和7)年11月の休室日・お知らせ

2025(令和7)年11月の休室日

  • 11月2日(日)終日
  • 11月3日(月)終日
  • 11月23日(日)終日

お知らせ

(1)当相談室では、カウンセリング&ソーシャルサポートを受けてみたいが、「カウンセラーがどんな人なのかまず会ってみたい」「相談室がどんな雰囲気の場所なのか知りたい」など、ご見学にも応じております。お気軽に、お問い合わせください。

(2)11/5(水)19:30〜21:45、「2025年 第3回 ダイアローグ・カフェ “アダルト・チルドレン(AC)”」という呼び名のグループカウンセリングがオンライン(Zoom)で開催いたします。。                 

 ACとは、「いま、ここ」の生きづらさや生きにくさの起因として、機能不全家族で育たざるを得なかったその深刻な負の影響こそ大きいのだとの自己理解(自己認知、アイデンティティ)を助ける鍵概念(言葉)です。「低い自己評価」「強い自己承認欲求」「他者コントロール欲求の強さ」「怒りや批判への怯え」「過剰適応」「感情・情動の認知や表明が苦手であること」などが、ACの心理・対人関係の特徴です。

 このグループカウンセリング[ダイアローグ・カフェ“アダルト・チルドレン(AC)”]をとおし、「ご自身の生きづらさと生きにくさの起因を知るための手掛かりとしての知識を深める」とともに、「経験と力と希望(エッシュ:経験experience・力strength・希望hope)」を分かちあいます。そして、その橋渡しの重ねから、参加者お一人おひとりが、「新しい生き方を育み続けること(主体性と自尊心を育み続けること)」を後押しすることが開催の目的です。

  単回での参加もお受けしています。

  皆さまのご参加をこころよりお待ちしています。

(3)11/15(土)14:00〜16:00、「アディクション問題を抱える家族の会・茨城(茨城家族会)」の研修会で、室長の渡邉が講師をいたします。開催場所は、ビアスパークしもつま(茨城県下妻市)です。テーマは、「“わたし”と“あなた”を共に育む、コミュニケーションの宝箱」です。

(4)11/19(水)午後、「那須塩原市民生委員児童委員協議会連合研修会」で、室長の渡邉が講師をいたします。

(5)11/20(木)13:30〜15:00、「こころの健康セミナー(主催は栃木県県西健康福祉センターです)」で、室長の渡邉が講師をいたします。テーマは「精神疾患を患う方への接し方」で、開催場所は栃木県庁上都賀庁舎2階中会議室(鹿沼市)です。

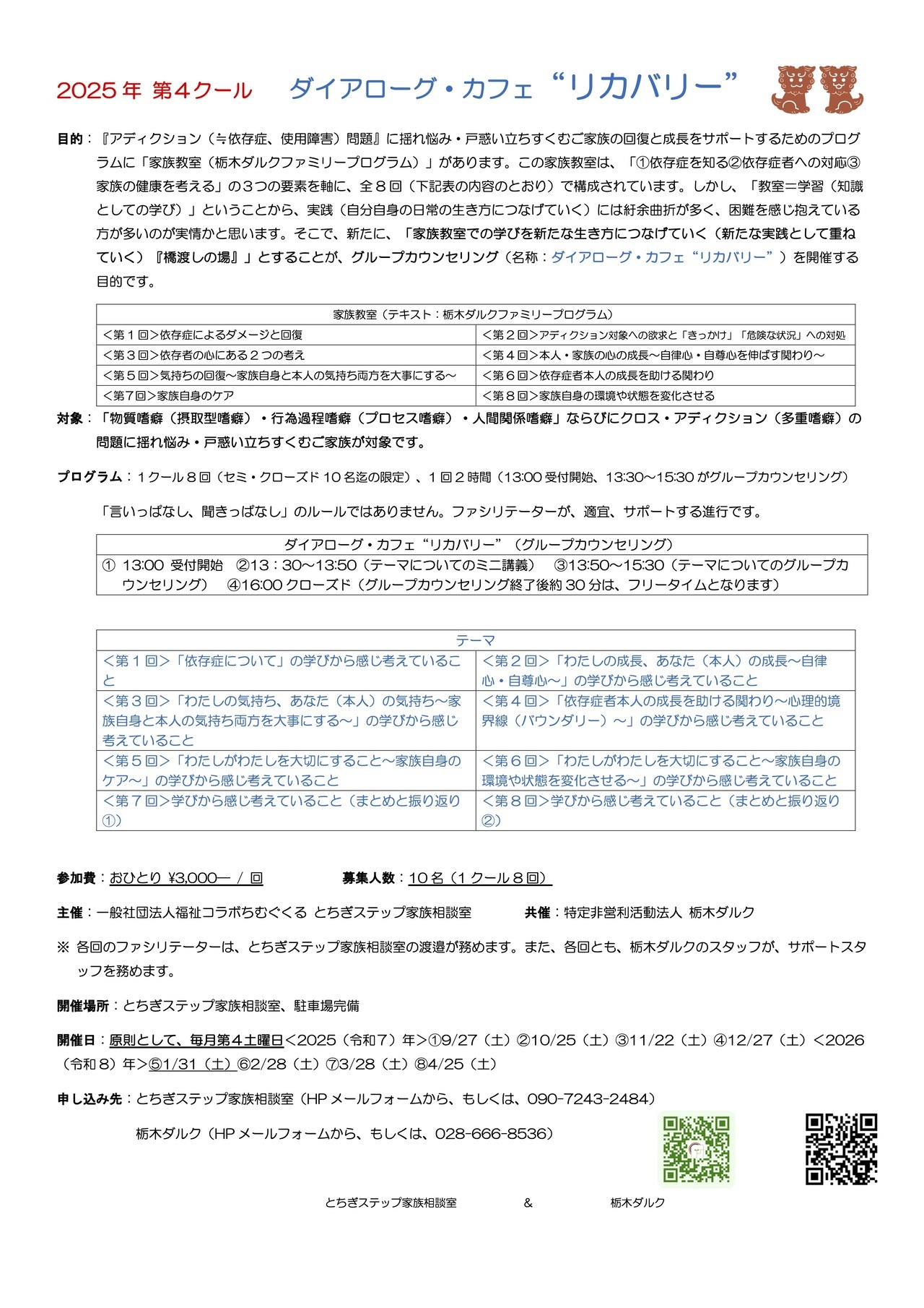
(6)11/22(土)13:30〜15:30、当相談室で、「2025年 第4クール 第3回ダイアローグ・カフェ “リカバリー”」をNPO法人栃木ダルクと共催で開催いたします。

アディクション(依存症、使用障害)問題に揺れ悩み・戸惑い立ちすくむご家族のためのグループカウンセリングです。

*ご参加を希望されます方は、お電話(090-7243-2484)もしくはメールフォームからお願いいたします。

(7)「当事者の話を聞く技術」などを含めた相談対応力の向上を目的とした「相談対応力向上研修(栃木県精神保健福祉センター・栃木県自殺対策推進センター主催)」にて、室長の渡邉が講師をいたします。研修概要は次のとおりです。

対象者:市町、社会福祉協議会、企業人事担当、県関係機関、栃木県自殺対策プラットフォーム参加機関職員など

日時および内容:講義編 動画配信9月〜12月

        演習編 ①県北会場(県那須庁舎)10/17(金)13:30〜15:30 

            ②県央会場(県庁北別館)11/18(火)13:30〜15:30 

            ③県南会場(県小山庁舎)12/12(金)13:30〜15:30

(8)11/23(日)13:30〜16:30、NPO法人横浜ひまわり家族会主催の「2025 秋の公開市民講座 薬物依存症、家族が元気になるために」で、室長の渡邉が講演をいたします。テーマは、「このままじゃまずい、でも使いたい」と揺れる本人に、家族ができること〜「本人」から「当事者」への変化をサポートするために〜です。開催場所は、横浜ラポール2階大会議室ABです。

(9)2025年5月〜2026年3月迄(全10回)、日常臨床のための対象関係論セミナー「自験例(祖父江)を再考する〜神経症・パーソナリティ障害編〜」を受講しています。講師は、愛知教育大学大学院学校教育専攻教授の祖父江典人氏です。

(10)2025年9月〜2026年8月迄(全12回)、「日本語臨床〜言葉を活かす〜」受講しています。講師は、精神分析家の北山修氏です。(2024-25年度「意味としての心〜対話で著作を振り返る〜」、2023-24年度「日本の精神分析・精神療法を深化させる〜『わたし』を知る対話〜」、2022-23年度「臨床言語論入門」、2021-22年度「三角関係を生きる」に続いての継続受講です)。

(11)2025年8月〜2026年2月迄(全4回)、「若者支援をとりまく研究から学ぶシリーズ」を受講しています。第1回(8月)の講師は、阿比留久美氏(早稲田大学)で、テーマは「子ども若者が育ちあう居場所って?〜制度施策や社会構造から考える〜」です。以降、第2回(10月)「子ども・若者総合総合センターの全国調査からみえる現状とこれから(御旅屋達氏・立命館大学)」、第3回(12月)「支援につながりにくい若者と支援(原未来氏・滋賀県立大学)」、第4回(2月)「若者と住まい:施設でも、貧困ビシネスでもなく(岡部茜氏・大谷大学)」と続きます。

(12)11月28日(金)、日本メンタライゼーション研究会主催のSalon de Mentalizationに参加します。テーマは「摂食障害がある繋がりにくい方との認識的信頼」で、話題提供者は須磨知美氏です。

(13)11月〜12月迄(全5回)、臨床購読会に参加します。テーマは「山本力(著)悲しみといのちの時熟ー続・喪失と悲嘆の心理臨床学<誠信書房>」です。講師は、帝塚山学院大学大学院教授の辻河昌登氏です。

*(9)〜(13)などでの学びを、ご相談者との“カウンセリングとソーシャルサポート”に、さらに生かします(ブログなどでも雑感について、適宜、触れたいと思います)。

サイドメニュー