宇都宮市・鹿沼市近辺での
『 カウンセリング & 伴走型ソーシャルサポート
一般社団法人 福祉コラボちむぐくる

とちぎ家族相談室

〒322-0021 栃木県鹿沼市上野町137-3

JR日光線・鹿沼駅から徒歩3分(JR宇都宮駅から2駅目です)

わたしたちは
ひとりぼっちじゃない。

電話受付は,休室日(月に1,2回程度)を除く
毎日(平日・土日祝)9:00-21:30です.

お問合せ・ご相談はこちらへ

090-7243-2484

2026(令和8)年3月の休室日・お知らせ

2026(令和8)年3月の休室日・お知らせ

2026(令和8)年3月の休室日

  • 3月1日(日)終日
  • 3月2日(月)終日
  • 3月12日(木)終日
  • 3月15日(日)終日

お知らせ

(1)当相談室では、カウンセリング&ソーシャルサポートを受けてみたいが、「カウンセラーがどんな人なのかまず会ってみたい」「相談室がどんな雰囲気の場所なのか知りたい」など、ご見学にも応じております。お気軽に、お問い合わせください。

(2)3/1(日)午前、「アディクション問題を抱える家族の会・仙台(仙台家族会)」の研修会で、室長の渡邉が講師をいたします。開催場所は、仙台市市民活動サポートセンター(宮城県仙台市)です。「12のステップがガイドする新しい生き方を考える 〜アディクションの呪縛を解く手掛かりとして〜 」をテーマに、話題提供いたします。

 

(3)3/4(水)19:30〜21:45、「2025年 第6回 ダイアローグ・カフェ “アダルト・チルドレン(AC)”」という呼び名のグループカウンセリングをオンライン(Zoom)で開催いたします。 テーマは、「ジェノグラム(心理的家系図)から振り返る“わたし”<その2>」です。               

 ACとは、「いま、ここ」の生きづらさや生きにくさの起因として、機能不全家族で育たざるを得なかったその深刻な負の影響こそ大きいのだとの自己理解(自己認知、アイデンティティ)を助ける鍵概念(言葉)です。「低い自己評価」「強い自己承認欲求」「他者コントロール欲求の強さ」「怒りや批判への怯え」「過剰適応」「感情・情動の認知や表明が苦手であること」などが、ACの心理・対人関係の特徴です。

 このグループカウンセリング[ダイアローグ・カフェ“アダルト・チルドレン(AC)”]をとおし、「ご自身の生きづらさと生きにくさの起因を知るための手掛かりとしての知識を深める」とともに、「経験と力と希望(エッシュ:経験experience・力strength・希望hope)」を分かちあいます。そして、その橋渡しの重ねから、参加者お一人おひとりが、「新しい生き方を育み続けること(主体性と自尊心を育み続けること)」を後押しすることが開催の目的です。

  単回での参加もお受けしています。

  皆さまのご参加をこころよりお待ちしています。

(4)3/8(日)午後、栃木県が主催します「2025(令和7)年度心のサポーター養成研修@とちぎ」で室長の渡邉が講師を務めます。開催場所は、下野市市民活動サポートセンターしもぷらです。

(5)3/9(月)午前、法務省喜連川社会復帰促進センター職員研修会にて、室長の渡邉が講師をいたします。「知的障害(知的発達症)・境界知能・発達障害(神経発達症)の世界を理解する〜日々の支援に生かすために〜」をテーマに、話題提供いたします。

(6)3/10(火)19:00〜20:30、栃木県アルコール関連問題研究会にて、室長の渡邉が話題提供をいたします。「アルコール依存症(アディクション)からの回復とセルフヘルプグループ」がテーマです。開催場所は、とちぎ福祉プラザ403会議室です。

(7)3/15(日)午前・午後、「アディクション問題を抱える家族の会・愛知(愛知家族会)」の研修会で、室長の渡邉が講師をいたします。開催場所は、ウィルあいち 愛知県女性総合センター(愛知県名古屋市)です。午前は『「このままじゃまずい、でも使いたい」と揺れる本人に、家族ができること〜「本人」から「当事者」への変化をサポートするために〜を、午後は「機能不全家族とは何か 〜その影響について考える〜」を、各々テーマに話題提供いたします。

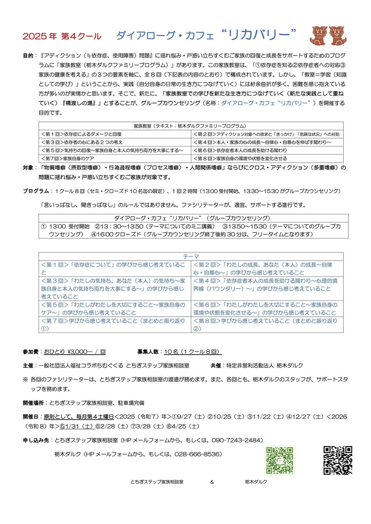
(8)3/28(土)13:30〜15:30、当相談室で、「2025年 第4クール 第7回ダイアローグ・カフェ “リカバリー”」をNPO法人栃木ダルクと共催で開催いたします。

アディクション(依存症、使用障害)問題に揺れ悩み・戸惑い立ちすくむご家族のためのグループカウンセリングです。

*ご参加を希望されます方は、お電話(090-7243-2484)もしくはメールフォームからお願いいたします。

(9)2025年5月〜2026年3月迄(全10回)、日常臨床のための対象関係論セミナー「自験例(祖父江)を再考する〜神経症・パーソナリティ障害編〜」を受講しています。講師は、愛知教育大学大学院学校教育専攻教授の祖父江典人氏です。

(10)2025年9月〜2026年8月迄(全12回)、「日本語臨床〜言葉を活かす〜」を受講しています。講師は、精神分析家の北山修氏です。(2024-25年度「意味としての心〜対話で著作を振り返る〜」、2023-24年度「日本の精神分析・精神療法を深化させる〜『わたし』を知る対話〜」、2022-23年度「臨床言語論入門」、2021-22年度「三角関係を生きる」に続いての継続受講です)。

(11)2026年3月〜8月迄(全6回)、「<TRC読んで対話>ジュディス・L・ハーマン『真実と修復一暴力被害者にとっての謝罪・補償・再発防止策』」を受講しています。スーパーバイザーは、精神科医の白川美也子氏です。

(12)3/24(火)、「トラウマケアと当事者研究〜共感と承認を超えて〜」を受講します(主催:社会福祉法人浦河べてるの家)。工藤由佳氏(精神科医)と向谷地生良氏(社会福祉法人浦河べてるの家 理事長)との対談です。

*(9)〜(12)などでの学びを、ご相談者との“カウンセリングとソーシャルサポート”に、さらに生かします(ブログなどでも雑感について、適宜、触れたいと思います)。

サイドメニュー